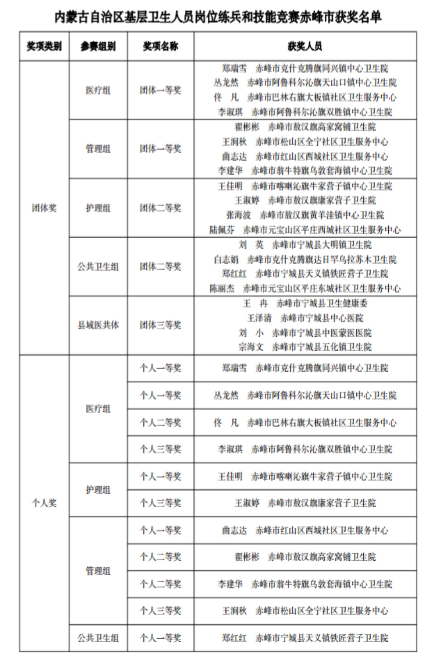
2026年1月18日-19日,自治区卫生健康委举办了全区基层卫生人员岗位练兵和技能竞赛。经过为期2天的激烈角逐,赤峰市在医疗组、护理组、管理组、公共卫生组、县域医共体组等5项组别中分别荣获多个团体奖项和个人奖项。
团体奖项:
医疗组团体一等奖;
管理组团体一等奖;
护理组团体二等奖;
公共卫生组团体二等奖;
县域医共体组团体三等奖;
优秀组织奖。
个人奖项:
医疗组个人一等奖2名、二等奖1名、三等奖1名;
护理组个人一等奖1名、三等奖1名;
管理组个人一等奖1名、二等奖2名、三等奖1名;
公共卫生组个人一等奖1名。
王卫丽、牟馨宇等9名人员获得2025年度内蒙古自治区基层卫生人员岗位练兵百名标兵奖。
为认真筹备本次比赛,我委于2025年10月31日-11月1日组织开展了全市基层岗位练兵和技能竞赛,并根据比赛成绩,择优选拔20名参赛队员参加本次自治区比赛,赛前组织开展了多轮培训,力争能够取得优异成绩。下一步,我市将以此次竞赛为契机,认真总结经验,不断加大基层卫生人员每日一练、每周一课、每月一考、每年一赛“四个一”培训力度,切实提升基层卫生人员基本医疗能力、基本公共卫生服务能力及职业素养。




蒙公网安备 15040402000188号